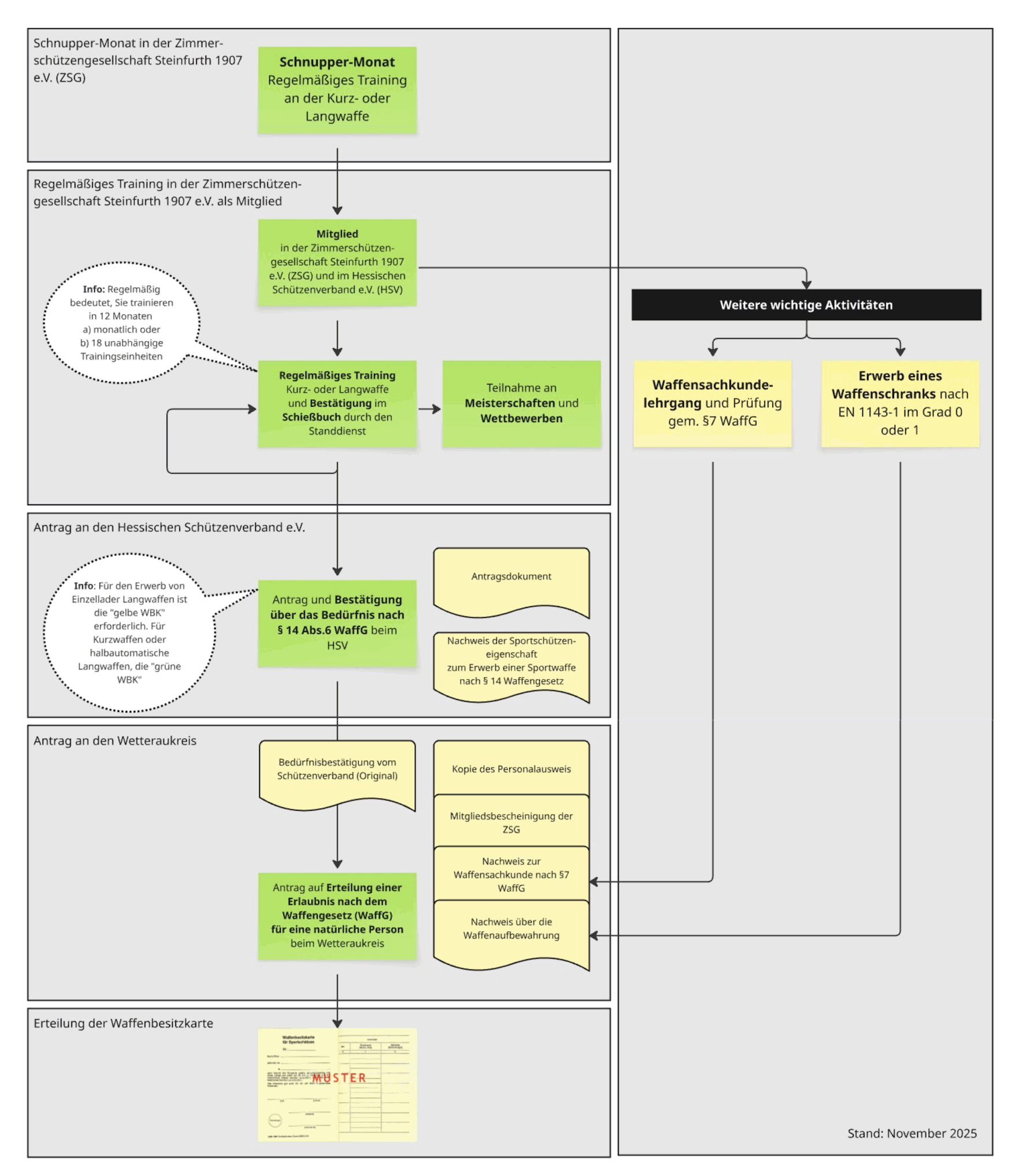
Nach dem Schnupper-Monat wird Ihnen der Schießsport sicherlich gefallen haben. Wie geht es nun weiter?
Wir empfehlen Ihnen, sich für eine Mitgliedschaft in der Zimmerschützengesellschaft Steinfurth 1907 e.V. zu bewerben. Als Mitglied können Sie Ihr Training mit den vereinseigenen Kurz- und Langwaffen fortsetzen und intensivieren.
Bei der Teilnahme an Meisterschaften und Wettbewerben haben Sie die Möglichkeit, das Gelernte anzuwenden und wertvolle Erfahrungen zu sammeln. Mit jeder Trainingseinheit werden Sie Fortschritte machen und Ihr Leistungsniveau kontinuierlich steigern.
Nach mindestens einem Jahr regelmäßigen Trainings wird es Zeit, eine Waffenbesitzkarte zu beantragen, um eine eigene Lang- oder Kurzwaffe zu erwerben und Ihr Training weiter zu fokussieren und zu intensivieren.
Im Folgenden finden Sie die wichtigsten Schritte zum Erlangen einer Waffenbesitzkarte am Beispiel des Hessischen Schützenverbandes e.V. dargestellt. Diese ist Voraussetzung für den Erwerb einer eigenen Lang- oder Kurzwaffe.

Waffensachkundeprüfung
Mit einer Mitgliedschaft in der Zimmerschützengesellschaft Steinfurth 1907 e.V. und regelmäßigem Training allein ist es nicht getan. Um eine Waffenbesitzkarte beantragen zu können, ist die erfolgreiche Absolvierung eines Waffensachkundelehrgangs gemäß § 7 WaffG erforderlich. Eine Anmeldung zu diesen sollte sehr zeitnah erfolgen. Diese Lehrgänge dauern in der Regel zwei bis drei Tage und finden meist an einem Wochenende statt. Der Lehrgang endet mit der Sachkundeprüfung gemäß § 7 Waffengesetz, die auf dem aktuellen Fragenkatalog des Bundesverwaltungsamts basiert.
Das erfolgreiche Bestehen der Waffensachkundeprüfung ist außerdem die Voraussetzung für die Ernennung zur Schieß-, und Standaufsicht.
Waffenaufbewahrung in einem Waffenschrank
Für den Erwerb und die sichere Aufbewahrung von Lang- oder Kurzwaffen sowie der dazugehörigen Munition ist die Anschaffung eines Waffenschranks erforderlich. Waffenschränke, die der Norm EN 1143-1 Grad 0 oder Grad 1 entsprechen, stellen den Mindeststandard dar (Stand Oktober 2025).
Berücksichtigen Sie beim Kauf eines Waffenschranks die folgenden zwei Grundregeln:
- Erstens, ein Waffenschrank ist immer zu klein. Neben der Waffe und der Munition werden Sie wahrscheinlich auch Futterale, Reinigungsgeräte und weiteres Zubehör darin aufbewahren. Daher lohnt es sich, in eine größere Version zu investieren.
- Zweitens, aufgrund sich ändernder Rechtslagen ist ein Waffenschrank mit Zahlenschloss einem Waffenschrank mit Schlüssel vorzuziehen.
Mit diesen Überlegungen im Hinterkopf können Sie sicherstellen, dass Ihre Waffen und die dazugehörige Ausrüstung sicher und gesetzeskonform aufbewahrt werden.